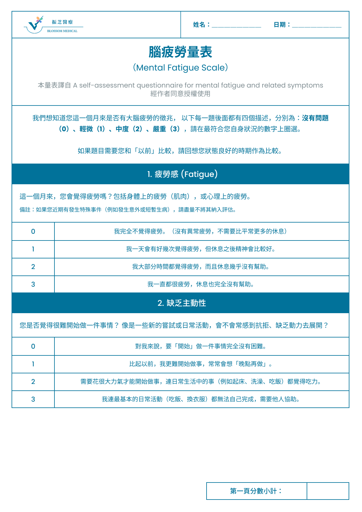
腦疲勞自我檢測
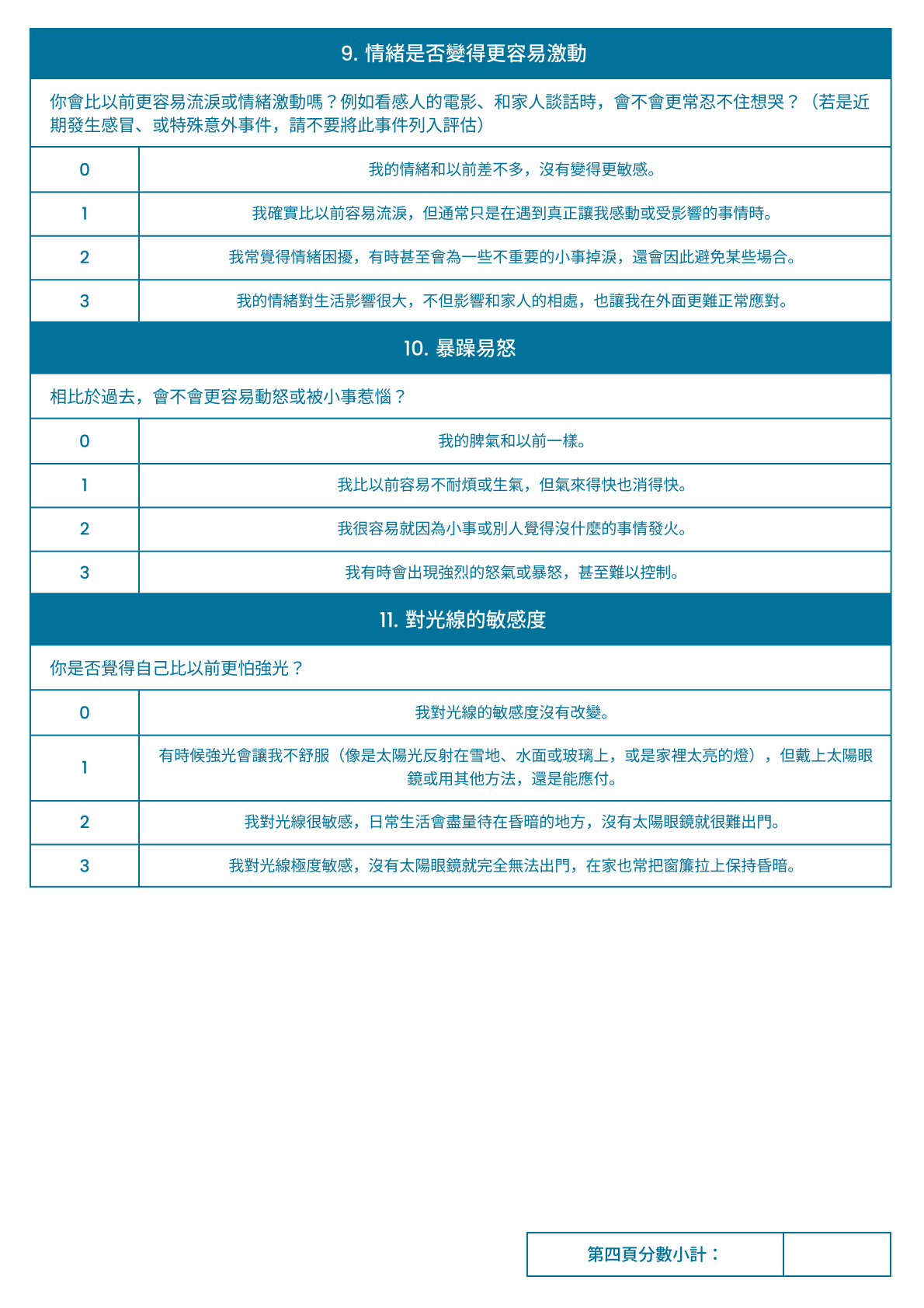
腦疲勞量表(Mental Fatigue Scale, MFS)
腦疲勞(Mental Fatigue)是一種常見卻容易被忽略的狀態,可能影響注意力、思考速度、睡眠品質、情緒穩定與日常表現。





測驗分數
腦疲勞指數解答:
- 當 MFS 總分超過 10 分時,代表您腦疲勞的風險較高,建議進一步與專業人員進行評估與討論。
來源:
- 本量表譯自 A self-assessment questionnaire for mental fatigue and related symptoms,經作者同意授權使用
振芝診所 身心檢測服務
居家睡眠檢測
睡眠障礙幾乎是所有身心症的起點,精確評估並診斷睡眠問題,才能進行有效治療。居家睡眠檢測在您最熟悉的臥室與床鋪進行,具有與標準睡眠生理檢查相近之準確度,且更符合真實情境。檢測結果可判斷您是入睡困難,深度睡眠不足,快速動眼期睡眠過多,或生理時鐘紊亂行失眠,以及是否有睡眠呼吸中止症。
心率變異性檢測
許多研究顯示心率變異性(Heart Rate Variability, HRV)與憂鬱症相關。其實我們心臟每一跳所用的時間,都有些微的不同,這種變化幅度,就稱為HRV。研究指出,憂鬱症患者的HRV較健康人小,當憂鬱症改善後,HRV也會增加。此外,HRV也代表「自律神經」功能,也就是交感神經與副交感神經的平衡,因此,HRV檢測也可看出您是否「自律神經失調」。
腦波檢測
腦波是搜集大腦皮質的電生理訊號,用以呈現腦部活動的檢測。當您的注意力不足,睡眠缺乏,或是憂鬱,焦慮度高時,腦波會呈現特定樣態。以憂鬱症為例,大腦可能呈現的腦波變化包括:前額葉alpha波與beta波的增加,且前額葉腦波之對稱性與協調性會降低。有趣的是,若干腦波特性,例如theta波的連結性,可以預測憂鬱症的治療效果。
心理測驗
心理測驗就像是內心的X光檢查,心理師利用會談,觀察與測驗工具來分析您的心理結構。心理測驗可以測試您的認知功能與問題解決策略,了解您的人格特質,探索您的潛意識與防衛機轉,並協助精神疾病的診斷。
若有心理測驗的需求,請先預約門診 ,由醫師評估後進行轉介。
立即預約您的專屬檢測
我們會盡快於營業時間內以電子郵件或電話確認您的預訂。

